海洋强国·绿色蔚蓝与海上新海南发展论坛暨《海洋经济》编委年会通知(2 号)

时间:2025-11-20

  为深入贯彻落实中央财经委员会第六次会议精神,践行党的二十大报告中关于“加快建设海洋强国”的战略部署,落实党的二十届四中全会提出的“加强海洋开发利用与保护”要求,推动海洋经济学术研究更好地服务国家海洋强国战略,由海南热带海洋学院国家海洋信息中心联合主办的“海洋强国·绿色蔚蓝与海上新海南发展论坛暨《海洋经济》编委年会”将于 2025 年 11 月 21-23 日海南省三亚市召开。
  本次论坛以“生态优先、绿色发展”为主题,汇聚海洋经济、海洋生态、海岛旅游等领域的专家学者,围绕海上新海南建设路径与《海洋经济》期刊高质量发展展开深入交流与探讨。
 
           
  
  二、会议地点
    海南热带海洋学院(海南省三亚市)
  三、会议议题
     1.向海图强战略下海南海洋新质生产力的培育路径与“十五五”海洋经济目标衔接
     2.以“蓝色粮仓”为导向的海南现代化海洋牧场建设模式与产业融合实践
     3.锚定“海上新海南”定位,推动海岛旅游特色化开发与高质量服务体系构建
     4.向海图强背景下海上新海南建设的政策支持、基础设施配套与区域协同机制
     5.海南海洋经济与“海上新海南”建设的联动发展路
  四、会议组织
    1.主办单位
    海南热带海洋学院、国家海洋信息中心
    2.承办单位
    海南省海洋与渔业科学院
    海南热带海洋学院旅游学院
     海岛旅游资源数据挖掘与监测预警技术文化和旅游部重点实验室
    国家海洋信息中心《海洋经济》编辑部
    海南省向海图强创新重点实验室
    海南省国际海岛休闲度假旅游研究基地
    海南省自由贸易港邮轮游艇研究基地
    海南热带海洋学院海上丝绸之路研究院
     太平洋学会海洋经济分会
  五、参会方式
    本次会议采取特邀参会以文入会相结合的方式。欢迎相关领域的专家学者、企业代表、政府相关部门人员及优秀学生积极报名参会。
    1.论文投稿
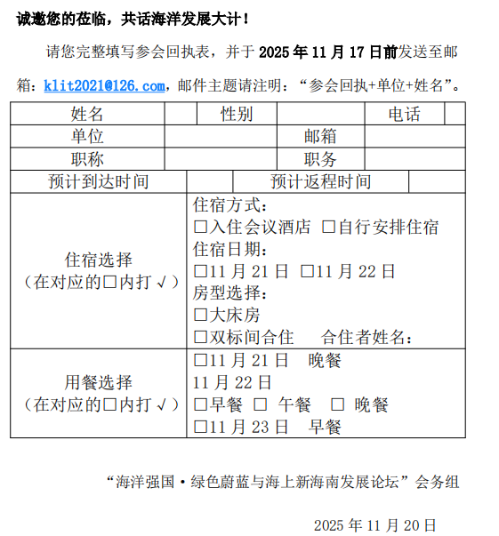
    欢迎围绕会议主题撰写学术论文。论文(含中英文摘要,300–500 字/词)请于 2025 年 11 月 17 日前发送至邮箱:klit2021@126.com。邮件主题请注明:“海洋强国·绿色蔚蓝与海上新海南发展+单位+姓名”。 
    2.论文评选
   会务组将组织专家评审,评选出一、二、三等奖,并颁发获奖证书。
    3.费用说明
    会议不收取会务费。
  六、交通与住宿建议
   1.交通指南
   机场路线:三亚凤凰机场打车至海南热带海洋学院约40 分钟(费用约 60 元)
    公交线路:可乘 1 路、微 3 路至“热带海洋学院”站,或新开通的 “奔赴山海高校旅游专线”(周六、日运营)自驾停车:学校提供停车场,建议导航至南门(吉阳区明德路)。
   2.推荐住宿
   维也纳国际酒店(三亚市吉阳区落笔洞路 72 号)
   3.周边替代选择:三亚湾红树林度假世界、三亚康特王府会议度假酒店等,需提前 2 周预订以锁定优惠。
   七、联系方式
   主会场事宜联系人 杨东伟:15103681506 毛奕:13034925111
   《海洋经济》编辑部年会事宜联系人 秦雪:18512263645
   
   
   
   
相关附件:
花边
CopyRight 2019. sot.hntou.edu.cn. All Rights Reserved.
版权所有 海南热带海洋学院 & 旅游学院 琼ICP备15001966号-1
本科招生热线:0898-88651758
MTA招生热线:08998-88651771、88651775
邮箱:sot@hntou.edu.cn
地址:海南省三亚市育才路1号 邮编:572022  技术支持:禾图科技

手机扫一扫