一、培养目标
以习近平新时代中国特色社会主义思想和党的二十大精神为指导,针对国内外旅游酒店业的发展,结合“一带一路”倡议、海南自贸区(港)建设的国际化人才需求,酒店管理本科专业培养适应各类酒店发展需要,具备较高的酒店管理理论素养和扎实的酒店管理专业知识,以及优秀的国际化语言交流能力,具有人文素素养、服务意识、管理能力、国际视野、领导艺术、创新意识和社会责任,熟悉现代星级酒店经营管理方法和手段,能够在国内国际酒店联号、高端度假酒店、中高端商务酒店、经济型酒店、旅居型住宿业机构、高级餐饮业机构、国际邮轮公司、游艇俱乐部、教育科研机构等从事酒店管理、接待服务及教学科研工作的应用型、复合型国际化专业人才。本专业学生毕业后五到十年年预期成为酒店以及相关行业中高层管理人员。具体培养目标如下:
1.道德素质水平。具有优良的道德品质,具备正确的世界观、人生观和价值观; 拥有良好的专业素养、团队协作精神、时代意识和国际视野;具备职业认同感、职业 责任感和职业素养;身心健康,能以一定的力量、速度、耐力胜任相关工作,同时具备良好的适应能力、应变能力和紧急事件处理能力。
2. 自我管理能力。具备勤奋、高效、细心、认真、沉着、忠诚、坚持、宽容、坦率、乐观等基本特质;能依靠自身主观能动性,有意识、有目的地对自己的思想和行为进行控制和管理,实现既定目标。
3.专业知识水平。能以酒店管理专业知识为核心不断进行知识体系的更新和重构。遵循新商业文明规律,能将新商业思维、虚拟现实技术、新媒体营销、新金融、新物流、智慧化服务等手段应用于酒店行业实践,扩展和延伸酒店专业知识在新的商业场景下的内涵和外延,融合新的知识与技能。
4.创新管理能力。掌握创新创业活动所需要的基本知识,具备创新创业所需要的探索精神、创新意识和实践能力,了解行业环境、创业机会和创业风险。能适应不同场景或完成不同类型工作,具备合作、遵守、控制、协商、执行、创造、思考、沟通等基本特质。
二、毕业要求
(一)通过本科阶段的学习,毕业生应达到如下的毕业要求:
1.素质要求
本专业学生基础素质要求为具有良好的政治素养和道德水平,热爱祖国,拥护中国共产党的领导;理解毛泽东思想、邓小平理论、三个代表重要思想、科学发展观、习近平新时代中国特色社会主义思想;具有集体主义、爱国主义思想;遵纪守法,有良好的思想品德、社会公德;具有一定的文学、艺术修养和人文科学素养;具有良好的世界观、人生观、价值观以及社会责任感。核心素质要求为具有良好的职业道德,较强的敬业精神和创新精神,具备较强的社交沟通能力、组织协调能力,优秀的服务意识,具备国际化酒店服务与管理标准化职业素养。相关素质为具有优良的人文素质和创新精神;良好的语言表达能力及与人沟通、共事的能力;具有吃苦耐劳、不屈不挠的人格品质。
2.知识要求
本专业学生基础知识要求为系统学习管理学、旅游学等旅游管理学科相关基础理论。核心知识要求为掌握现代酒店经营与管理的基本理论和基础知识,如酒店产品知识、酒店主要业务内容知识、国际酒店品牌与集团知识、酒店人事管理、财务管理、智慧管理等专业知识。相关知识要求为了解国家的方针政策与法规以及熟悉国家旅游、酒店管理方面的方针、政策和法规。
3.能力要求
本专业学生基础能力要求为具备较熟练的外语沟通和国际交流能力,熟悉现代办公软件的使用。核心能力要求为掌握酒店经营管理的基本能力,如前厅服务与管理知识与能力、客房服务与管理知识与能力、餐饮服务与管理知识与能力、酒店营销与策划知识与能力等;具备酒店基层岗位的实践操作能力;掌握服务场景下的国际交流礼仪规范;具有一定的酒店产品创新能力;具有初步的科学研究工作能力,具有良好的自我心理调节能力和抗压能力。相关能力要求为具有一定的创新思维能力;具有一定的探索精神和创业能力。
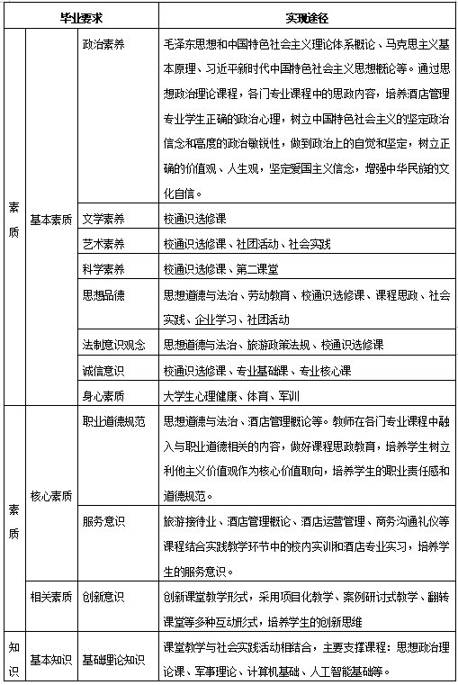
(二)毕业要求及其实现路径


(三)毕业要求对培养目标的支撑
毕业要求对培养目标的支撑如表2所示。

(四)课程体系对毕业要求的支撑




三、修业年限
修业年限:学制四年;学习年限三至六年
授予学位:管理学学士
四、学分要求
本专业学生修读总学分数应不少于154学分,其中理论教学97学分,实践训练57学分。
五、推荐获取职业(技能或水平等级)证书
本专业学生修业过程中推荐获取英语四六级证书、酒店注册培训师(CHT)、人力资源管理师证书、计算机二级证书、普通话证书等。
六、主要实践性教学环节(含主要专业实验)
主要的实验包括计算机基础、酒店管理信息系统等课程的相关实验。实践性教学环节主要包括入学教育与军事训练(含军事理论)、第二课堂、校内实训(酒店主要业务岗位服务与管理技能实训)、专业实习(企业顶岗实习)、毕业实习、毕业论文。
1. 校内实训:酒店相关岗位的服务技能通过校内实训环节进行学习和训练,酒店管理专业课程如《酒店管理信息系统》、《酒店餐饮管理》、《茶道与茶艺服务》等包含校内实训,学生在校内实训中心完成,具体内容和要求由任课教师根据课程特点制定。
2. 酒店专业实习:要求学生掌握酒店企业服务工作的基本技能与方法,熟悉酒店企业经营与管理的基本内容与要求,增强服务意识和敬业合作精神,培养良好的职业意识和职业道德。此环节采取集中方式进行,第五学期开始进行为期20周的顶岗实习,学生集中在第五学期进行,实习结束后提交3000字左右的实习报告。
3. 毕业实习:要求学生进入酒店、餐饮等相关企事业单位以及各类教育培训机构进行以接待服务等为主要内容的毕业实习。此环节与就业挂钩,拓宽就业渠道,让学生熟悉职业环境、培养心理素质、奠定就业基础。此环节以分散实习的形式,安排在第七学期18周开始至第八学期第8周结束,包含寒假,共16周。
4. 毕业论文:要求学生第七学期在学校集中完成毕业论文开题工作,第八学期学生在毕业实习期间完成毕业论文的调研和撰写工作,4月份返校完成毕业论文答辩及后续工作,共16周。
七、教学时间安排总表
八、核心课程
管理学原理、财务管理、旅游学概论、酒店管理概论、酒店运营管理、酒店客户管理、微观经济学、酒店品牌建设与管理、旅游目的地管理、旅游消费者行为、旅游接待业等。
九、课程的学时、学分及学期安排表(见附表)